
文章图片

文章图片

文章图片

文章图片

文章图片

文章图片

文章图片

文章图片

文章图片

文章图片

文章图片
文:任泽平团队
固态电池为什么备受市场关注?因为其将极大拓展新能源汽车、低空经济、人形机器人等各大新兴领域的新能源应用 , 是未来新能源、新基建、新技术发展的主要方向 。 那么 , 固态电池有潜力颠覆现有电池体系吗?大规模商业化有什么技术阻碍和难点?固态电池时代中国电池产业发展还能继续领跑全球吗?
固态电池能颠覆现有电池体系 , 主要三大原因:1)安全性更高:固态电解质不易燃且在高温下具有更好的稳定性和机械性能 。 2)能量密度天花板更高:固态电解质具有更宽广的电化学窗口 , 减少了与电极材料的副反应 , 拓宽了可用电极材料的范围 。 3)循环寿命更久:固态电解质不易挥发且不存在泄漏问题 。 由于省去了液态电解质和隔膜 , 固态电池在重量上也有所减轻 。
固态电池性能优势显著 , 但实用性和产业化任重道远 , 目前仍面临一些技术挑战 。 1)离子运输:固态电解质离子导电率低 , 限制充放电速率 。 2)锂枝晶:可能在晶内与晶间生长 , 导致电池短路和失效 。 3)界面问题:电极和电解质之间的接触面积较小 , 导致界面阻抗增大 , 不利于锂离子在正负极直接传导 。 4)成本:预计2026年聚合物固态电池成本将降至2.00元/Wh , 相较于三元电池电芯价格的0.46元/Wh , 仍有较大差距 。
预计2030年全球固态电池出货将超过600GWh , 出货量渗透率达到10%;2030年中国固态电池市场规模有望超过200亿元 。 目前中国的半固态电池已经量产上车 , 主要应用于高端车型 , 新能源汽车市场上30万以上车型的占比15%左右 , 半固态电池主要完成这部分市场的渗透 。 在全球范围内 , 包括日韩、欧美在内的多个国家和地区都在积极推动固态电池技术的研发和产业化进程 。 国内电池龙头企业披露的时间表 , 全固态电池大规模量产大多在2027年左右 。
1 为什么要固态电池?—“不可燃”、更安全 , 能量密度更高 , 循环利用更久
1.1 固态电池电解质熔沸点超200°C , 安全性更高
液态锂电池发生事故 , 液态电解质是主要推手 。 热失控(thermal runaway)是液态电池安全问题的主要原因 。 在电池的首次充电过程中 , 正负极表面会形成一层固体电解质界面(SEI)膜 , 这层膜能够暂时抑制电解质与电极材料之间的副反应 , 为电池提供一定程度的保护 。 然而 , 当电池遭受撞击、过度充电或外力穿刺等损害时 , 其热失控的风险会显著增加 。 一旦电池温度升高至90°C , 负极表面的SEI膜便开始分解 , 导致热失控进一步恶化 。 在这种高温环境下 , 液态电解质与负极发生反应 , 释放出可燃气体 , 这不仅会使得电池内部的隔膜融化 , 引发正负极之间的短路 。 最终 , 电解液的燃烧可能会引发更严重的安全事故 。
一个直观的例子 , 在锂电池的针刺实验中 , 模拟电池遭受尖锐物体穿刺 , 电池短路 , 电池内部热失控失控产生大量的热量 , 电池内部的压力迅速增加 , 导致电池外壳破裂 , 穿孔处或破裂处有火焰喷出 , 这个火焰就是燃烧着的电解液 。
与液态锂电池相比 , 固态电池将液态电解质和隔膜替换成固态电解质 , 固态电解质溶沸点更高 , 大多数固态电解质的初始放热温度都在200°C以上 , 且无液态有机电解液 , 从根源断绝燃烧热源 , 以提高电池的安全性和稳定性 。
1.2 固态电池能量密度天花板更高
固态电池的固态电解质的电化学窗口更宽 , 可以适配更高电压的正极材料 。 在电池中 , 电化学窗口定义为电解质能够稳定存在的电压范围 。 在这个范围内 , 电解质不会分解 , 不会与电池的正极或者负极材料发生反应 。 目前液态电池的电解液的电化学窗口一般小于4.5V , 这意味着它们适用于电压较低的电池系统 。 目前液态电池为什么磷酸铁锂和三元占据绝大多数正极市场 , 就是因为只有这俩个正极材料适配当前的电解液体系 。 固态电解质的电化学窗口可以达到5V以上 , 意味着它可以兼容更高电势和更低的还原电位正负极材料 。
例如 , 金属锂负极、氧化物电解质、三元正极固态电池的能量密度已经达到350-400Wh/kg , 而硫化物体系(金属锂负极或硅负极)实现能量密度约320Wh/kg 。 相比之下 , 传统的液态锂离子电池能量密度通常在170-300Wh/kg , 部分产品已接近理论极限 。
1.3 固态电池的循环寿命更持久
液态锂电池在长时间使用过程中 , 由于其电解液的化学性质 , 会逐渐与电极材料和电池外壳发生相互作用和反应 , 这可能导致电解液的干涸、挥发甚至泄漏 , 增加了电池的维护成本和潜在的安全风险 。 相比之下 , 固态电池采用固态电解质 , 这种电解质不易挥发且不存在泄漏问题 , 因此可以显著提高电池的寿命 。
从循环寿命来看 , 固态电池在10000次循环后仍能保持其原始容量的90%以上(液态电池约为3000次循环寿命) 。 电池的循环寿命超过27年 , 按每日充放电循环计算 , 超过了大多数设备甚至车辆的使用寿命 。 随着固态电池技术的成熟和成本的降低 , 预计二手电动汽车的贬值速度将大幅降低 。 因为固态电池的长寿命和高能量密度使得电动汽车在初次使用后仍能保持较长时间的高性能 , 减少了电池退化的担忧 。
1.4 新场景应用
消费电子:固态电池因其能量密度高、体积小的特点 , 能够满足无人机、智能手表、便携式储能等产品对电池轻量化、长续航的要求 。 2024年8月 , 日本TDK宣布已成功研发出新版CeraCharge固态电池 。 该电池能量密度高达每升1000瓦时 , 约为TDK传统固态电池能量密度的100倍 。 TDK初步规划将该电池应用于无线耳机、助听器及智能手表等小型电子产品 , 同时表达了向智能手机等更广阔市场进军的愿望 。 同时 , 2022年小米推出了半固态电池的米家户外电源1000Pro;松下将在2025-2029年量产用于无人机的全固态电池;富士康与Blue Solutions将合作生产固态电池应用于二轮车领域 。
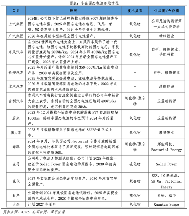
新能源车:尽管传统锂电池在成本和性能展现了良好的表现 , 但在续航里程、使用温度、安全性等问题上 , 电动车仍需要进一步的提升 , 固态电池作为新一代革命性产物 , 正从走在产业化的康庄大道上 , 助力新能源车续航里程、安全性等性能迈向一个台阶 。 蔚来、上汽等均提出2024年量产半固态电池车型 , 广汽、长安等均提出2025-2026年量产半固态电池车型 。
储能:固态电池相较于传统锂离子电池 , 更具稳定性能 , 能够显著提升储能电站的安全性 , 同时 , 储能要求电芯有更好的循环寿命 , 固态电池也刚好适配 。 2023年10月 , 卫蓝新能源与三峡集团合作的“兆瓦时级固态锂离子电池储能系统”项目入选国家能源局第三批能源领域首台(套)重大技术装备(项目)名单 。 2024年8月 , 乔治费歇尔金属成型科技(昆山)有限公司4.5MW/8.94MWh储能项目开工 , 该储能项目采用半固态磷酸铁锂电池 , 系统总容量配置为4.5MW/8.94MWh 。
eVTOL飞行汽车:低空经济发展加速固态电池产业发展 。 2024年3月 , 工信部发布《通用航空装备创新应用实施方案(2024-2030年)》 , 要求加快布局新能源通用航空动力技术和装备 , 推动400Wh/kg级航空锂电池产品投入量产 , 实现500Wh/kg级航空锂电池产品应用验证 。
2 锂电终局:固态电池关键看电解质破局
2.1 液态电池 vs 固态电池
传统的液态锂离子电池由正极、负极、隔膜和电解液等关键组件构成 。 正负极材料负责存储锂离子 , 直接影响电池的能量密度 。 而电解液则关系到锂离子在充放电过程中的迁移速度 , 通常采用有机溶剂作为介质 。 液态电解质的易燃特性使得电池在高温或撞击下存在起火爆炸的隐患 。
固态电池主要由正极、负极、固态电解质等主材组成 , 本质区别就在于固态电池用不可燃的固态电解质替代了液态电池的可燃性液态电解液 。 根据固态电池内部液体含量 , 可以将固态电池分为半固态电池和固态电池 。 根据学术界的定义 , 电池液体含量超过10%就是液态电池;液体含量在5%-10%被定义为半固态电池 , 半固态电池中的液体(清陶能源将其定义为润湿剂)与液态电池中的电解液不同 , 润湿剂成分单一 , 提升电池内部界面的润湿性 , 降低电池电阻;全固态电池不含任何液态成分 。
2.2 液态电解质率先实现商业化锂离子电池自20世纪中叶被发现以来 , 科学家们就一直在探索电池全固态形式的可能性 。 因为固态电池组件更直观 , 易于加工和控制 。 然而 , 实现这一愿景的关键挑战在于找到一种材料 , 它能够在电子层面上提供绝缘 , 同时允许较大的锂离子通过 。
在电池中 , 导电用到的是电子 , 锂离子是离子 , 电子很小 , 离子很大 。 我们需要一种既能阻挡电子流动 , 又能让锂离子自由移动的材料 。 这种材料在自然界中并不常见 , 因此需要科学家们进行精心设计和合成 。 多年来 , 研究人员一直在寻找具有高锂离子传导性的材料—电解质 。 然而 , 固态电解质离子电导率低、刚性强度大、界面相容性差等技术瓶颈限制了其产业化进程 , 全固态锂电池的研究停滞于20世纪末 。
20世纪70年代和80年代 , 工业界的研究主要集中在液态电解液上 , 这些电解液能够有效地传导锂离子并阻挡电子 。 到了90年代 , 含有液态电解液的锂离子电池技术得到了产业化 , 这种电池设计在便携式电子设备和电动汽车中得到了广泛应用 。
尽管液态锂离子电池取得了商业成功 , 但学术界对于锂离子在固态材料中传导的研究从未停止 。 经过数十年的努力 , 科学家们已经发现了一些具有与液态电解液相媲美的锂离子传导速度的固态材料 。 这些材料的离子电导率已经达到了实用化的水平 , 为固态电池的商业化铺平了道路 。
2.3 固态电解质是固态电池的破局之道
万里长征第一步 , 中国科学院欧阳明高院士将固态电池未来发展规划拆解为三步 。 首先重点攻关固态电解质 , 第二步重点攻关高容量复合负极 , 第三步重点攻关高容量复合正极 。 固态电池发展 , 攻克固态电解质至关重要 。
与液态电池的隔膜和电解液作用相同 , 固态电解质同时代替了隔膜和电解液 , 在锂电池中负责锂离子的传输 。 因此 , 固态电解质的性能也很大程度上影响着固态电池的性能 。 理想的固态电解质要满足优良的离子导电率、微乎其微的电子导电率、宽的电化学窗、低界面阻抗、能够低成本大规模量产等特点 。 目前 , 固态电解质根据材料类型的不同大致可以分为氧化物电解质、硫化物电解质、聚合物电解质等 。
2.3.1 氧化物电解质:电化学窗口宽 , 刚性强度大
氧化物电解质由氧化物和无机盐组成 , 可分晶态电解质和非晶态电解质 , 主要通过晶格空隙传递离子 。 根据晶体结构主要可以分为钙钛矿(LLTO)型、石榴石(LLZO)型、快离子导体(LISICON)型和(NASICON)型等 。 LLTO型电解质具有高离子电导率的优势 , 但低电势下容易被锂金属负极还原 , 稳定性相对较差;LLZO型电解质离子导电率高 , 对金属锂负极有较高兼容性 , 稳定性高 , 受关注度高 , 目前提高LLZO材料质密程度是重要的研究方向之一 。
整体上 , 氧化物电解质性能优异 , 对空气和热稳定性高 , 电化学窗口宽 , 机械强度高 , 是理想的高低压固态电解质体系 。 但化学刚性太强 , 必须得把颗粒烧接成致密的陶瓷才能把固-固接触的问题解决掉 , 但是一旦烧结成致密陶瓷 , 它就很容易碎裂 , 用于做叠片电池很难 , 卷绕电池更没法实现 。 同时 , 氧化物电解质在电池循环过程中无法消解电极膨胀产生的应力 , 有损于电池电导率和循环寿命 。
2.3.2 硫化物电解质:室温导电率高 , 制作工艺复杂
硫化物电解质是由氧化物电解质衍生出来的 , 就是氧化物电解质中的氧元素被硫元素替代 。 硫元素相比于氧元素 , 半径更大 , 离子传导通道更大 , 电负性小 , 与锂离子拥有更小的相互作用 , 因此硫化物电解质相较于其他固态电解质具有更高的离子电导率 , 离子电导率10^-7S/cm至10^-2 S/cm(液态锂离子电池电导率10^-2 S/cm) , 超离子导体掺杂卤素后室温锂离子电导率甚至超过液态电解质 。 根据晶体结构 , 硫化物固态电解质可以分为玻璃态、玻璃陶瓷态和晶态 。 晶态电解质按照晶体结构又可以分为硫代超快离子导体型(LATP)、硫银锗矿型和 LGPS超离子导体型 。
硫化物电解质主要挑战有:第一个是原材料的成本非常贵 。 硫化锂价格预计在200万每吨以上;第二个是硫化物电解质对空气中的水分敏感反应 , 产生硫化氢 , 对大部分溶剂也敏感 , 跟传统液态工艺兼容性相对差一些 , 意味着只能用一些低级性或者弱极性的有机容器 。 第三个挑战是在做电芯的过程当中 , 需要加几百兆帕的大气压力 , 让硫化物的颗粒变形 , 才能让正负极保持好的接触 。 这么大的压力目前可能只有一种手段 , 就是把这个电芯放在一个圆柱形的加压缸里 , 往这里面灌入液体 , 然后给液体加压 。 这种几百兆帕的压力想去实现锂电池的连续生产 , 目前其实是有一定的难度 。
2.3.3 聚合物电解质:成本低、易加工、室温电导率低
聚合物电解质的性能由三种成分的相互作用决定:聚合物基质、锂盐和(可选)添加剂 。 聚合物电解质主要由聚合物基质和锂盐构成 , 其中聚合物承担着锂离子传输的载体角色 , 而锂盐则为电解质提供必要的载流子 。 这类电解质因为其本身的高弹性和柔韧性 , 通常具备较高的弹性模量和良好的界面接触性能 , 即使在充放电过程中电极体积发生变化也能适应 , 且能有效抑制锂枝晶的形成 。 有助于在电池的长期循环使用中维持低界面阻抗 , 从而增强固态锂电池的稳定性和可靠性 。 此外 , 聚合物基固态电解质还具有质轻、成本低、对温度等环境条件不苛刻的特点 , 适宜规模化生产 。
主流的聚合物固态电解质主要有PEO基(聚环氧乙烷基)、PMMA基(聚甲基丙烯酸甲酯基)、PVDF-HFP基(聚偏氟乙烯-六氟丙烯共聚物基)等 。 PEO是最早被发现能够有效传导锂离子的聚合物材料之一 。 PEO的玻璃化转变温度约为-67℃ , 这一特性使得它在室温下容易形成非晶态结构 , 从而有利于锂离子的迁移和传导 。 基于这些优势 , PEO成为了开发固态电解质的理想选择 。 2011年 , 法国Bollore博洛雷研发的全固态金属锂电池开始批量应用于共享电动汽车“Autolib”和小型电动巴士“Bluelus” , 这是国际上第一个采用全固态锂电池的电动汽车案例 。 其自主研发的电动汽车Bluecar搭载了30kWh金属锂聚合物电池 , 电解质采用的就是PEO 。
聚合物电解质技术难点 。 1.聚合物电解质的室温下离子电导率低 , 主要原因是由于聚合物的离子传输主要发生在无定形区 , 其在室温下结晶度高 , 而软化温度却高于60℃ 。 2.聚合物电解质的电化学窗口较窄(PEO 的电化学窗口<3.9V > , 易于被高电压正极氧化;特别是与高电压正极材料 , 如钴酸锂、镍钴锰酸锂、镍钴铝酸锂等配对时 , 会发生剧烈的电化学氧化分解 , 导致电池性能急剧下降 。 3.热稳定性差、安全性低 。 当温度超过 400℃时会发生分解和燃烧 , 存在很大安全隐患 。
3 固态电池研发面临什么挑战?三个卡点
2024年 , 半固态电池已经量产上车 , 实现了从0到1的突破 。 相较于固态电池 , 半固态电池主要依托于现有的电化学体系 , 并在工艺上进行升级 , 这对于各大电池制造商而言 , 技术改造的难度和成本相对较低 , 且对正极、负极材料以及生产设备的影响较小 。 而全固态电池的量产仍然面临诸多挑战 。 目前 , 限制全固态电池发展的核心问题主要有:离子运输机制、锂枝晶生长机制、固-固界面问题 , 成本较高等 。
3.1 离子运输:充放电效率的关键
固态电解质离子导电率低 , 限制充放电速率 。 全固态电池目前的应用瓶颈在于较慢的充放电速度和较快的容量衰减 , 这些与固态电解质自身的理化性质相关 。 液态电解质分子结构松散 , 离子移动相对自由 。 与液态电解质不同 , 固态电解质的晶体结构稳定 。 离子运动需要克服晶格位移的壁垒 , 固态电解质中离子间具有很强的相互作用力 , 其离子迁移壁垒是液体的10倍以上 , 离子导电率受限 , 导致锂离子传输效率低 , 电池充放电过程中发热严重 , 电池充放电效率低 , 电量损失大 。
锂离子电池内部离子的扩散在固态和液态是数量级的差别 。 一个简单的例子 , 纯净水里面扔一块糖 , 糖化了 , 整个纯净水是甜的;一块糖放到一堆沙子里面 , 沙子是不会甜 。 因此提高离子导电率是实现固态电池加速产业化的关键 。
3.2 锂枝晶:仍是固态电池的技术难点
锂枝晶(Lithium Dendrites)是指在锂电池中 , 锂金属在电池充电过程中形成的树枝状金属结构 。 它们通常在电池的负极上生长 , 锂离子在负极上沉积的速度不均匀 , 导致局部区域沉积过多 , 形成了类似树枝的结构 。 电池制造有缺陷的话 , 锂枝晶会在缺陷处长出 , 锂枝晶是金属 , 刚性强 , 在传统隔膜电池中会刺穿隔膜 , 增加了短路的风险 。
但固态电池中 , 陶瓷材料相比于隔膜 , 刚性更强 , 锂枝晶不容易刺破 , 一定程度上保障了电池的安全性 。 尽管固态电解质的机械强度较高 , 理论上应该能够阻止锂枝晶的生长 , 但实际上锂枝晶仍然可能在晶内与晶间生长 , 导致电池短路和失效 。
3.3 界面问题:商业化的最难点也是最关键
固态电池的界面问题可以分成两类 。 按固-固接触界面性质可以分为化学接触和物理接触 。 化学接触是两种材料接触后自发的发生化学反应 , 在固态电池中 , 金属锂负极和固态电解质的界面处尤为常见;物理接触是电解质和电极之间的接触 , 其中又分为正极-电解质界面和负极-电解质界面 。
界面阻抗问题直接影响固态电池的电化学性能 。 由于固态电解质缺乏液态电解质的流动性 , 因此固-固界面的接触问题比液体锂离子电池更为复杂 。 固-液接触是以浸润形式存在的“软”接触 , 而固-固接触是很难充分贴合的“硬”接触 , 因此在固态电池中 , 电极和电解质之间的接触面积较小 , 导致界面阻抗增大 , 不利于锂离子在正负极直接传导 , 影响电池充放电性能 。
为了改善固-固界面的接触 , 学术界采取了多种策略 。 包括使用具有良好润湿性的电解质、构建三维界面、以及在电极和电解质之间引入缓冲层或中间层 。 例如 , 通过在正极材料表面包覆一层无定形的固态电解质薄层 , 可以避免正极与电解质之间的直接接触 , 减少界面阻抗 , 提高电池的循环稳定性和安全性 。
此外 , 学术界也在探索使用外部压力来改善固-固界面的接触 。 例如 , 适当的堆叠压力对于实现固态电解质的最佳性能至关重要 。 宁德时代董事长曾毓群在2024世界动力电池大会称 , 6000个大气压下才能实现较高的低温性能 。 实际生活中几乎没有符合条件的场景 , 意味着这些器件还无法实现商业化 。
3.4 成本:仍需等待进一步降本
固态电池成本相较于液态电池电芯成本差距较大 。 根据百川盈孚 , 2024年7月底三元方形动力电芯价格0.46元/Wh , 磷酸铁锂方形动力电芯价格0.37元/Wh;根据欣旺达 , 2026年将聚合物体系的全固态电池成本降至2.00元/Wh 。 目前来看 , 固态电池的成本较高 , 未来3-5年的下降空间还未可预知 。
4 产业链:半固态先声夺人 , 全固态尚待佳音
4.1 固态电池产业链与液态电池大致相同
与液态电池产业链大致相同 , 固态电池产业链涵盖了从上游的原材料供应、中游的电池制造到下游的应用市场的整个流程 。 上游主要包括矿产资源的开采和提炼 , 如锂、钴、镍等关键金属 , 以及固态电解质的原料 , 如氧化物、硫化物或聚合物等 。 中游环节包括电池材料的制备、电池单元的组装和电池管理系统的开发 。 下游应用市场则包括新能源汽车、消费电子、储能系统等多个领域 。
4.2 政策端:各国政策前瞻布局 , 驱动产业链发展
全球范围内 , 各国政府通过政策引导、资金补贴和产业链协同等方式 , 加快推进固态电池的产业化进程 。 目前在全球范围内主要处于研发和中试阶段 。 中国、日本和韩国在固态电池的开发领域处于技术领先地位 , 下一代动力电池的产业化已经提上日程 。 根据我国《汽车产业中长期发展规划》 , 到2025年 , 动力电池系统比能量达到350Wh/kg , 而液体锂电池理论能量密度上限约为350Wh/kg , 研发更高能量密度的锂电池替代传统液态电池将成为必然 。
4.3 厂商布局:各国发展路线侧重各有不同
固态电池技术的竞争在全球范围内日益激烈 , 形成了以中国、日本、韩国和欧美为代表的主要阵营 。 每个阵营在技术路线和发展策略上各有侧重 , 竞争的焦点在于谁能在技术成熟度和市场应用上占据制高点 。 目前固态电池的应用大体还都处于实验室阶段 , 商业领域仍是小批量制造阶段 。
聚合物路线上 , 企业主要聚集在欧洲和美国 。 聚合物电池商业化早 , 但对使用温度区间要求较高 , 后续商业化进展较慢 。
硫化物路线上 , 企业主要聚集在日韩和美国 。 Solid Power 在2023年向宝马集团交付硫化物固态电池用于测试;丰田规划在2025年前量产固态电池;三星SDI目标在2027年量产900Wh/L的固态电池;LG新能源计划在2025-2027年实现全固态电池商业化 。
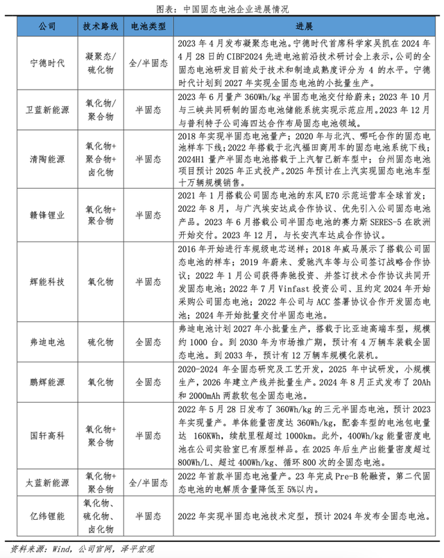
氧化物路线上 , 企业主要聚集在中国和美国 。 中国在半固态电池的进展较快 。 Quantum Scape预计在2024年下半年开始量产氧化物固态电池 。 清淘能源的半固态电池 , 已经量产上车上汽智己L6;卫蓝新能源已于2023年6月量产360Wh/kg半固态电池交付给蔚来;鹏辉能源2024年8月正式发布了20Ah和2000mAh两款软包全固态电池 。
4.4 车企布局:绑定电池厂研发 , 半固态率先落地
5 市场空间:2030年全球固态电池出货将超过600GWh
固态电池整体处于攻坚克难的关键阶段 , 目前业内普遍认为固态电池实现量产还需要3-5年时间 。 目前行业正处于第一阶段 , 引入部分固态电解质 , 降低电解液的含量 , 正极依然采用传统铁锂或三元正极;未来 , 行业将提高固态电解质含量直至完全取代液态晶体液;最终阶将会对固态电解质膜进行设计 , 进一步提升能量密度 。
目前落地的半固态电池主要应用于高端车型 , 新能源汽车市场上30万以上车型的占比15%左右 , 半固态电池主要完成这部分市场的渗透 。 根据中国汽车动力电池产业创新联盟 , 2024年上半年我国半固态电池装车量2154.7MWh 。 根据中商产业研究院预计 , 2030年全球固态电池出货将超过600GWh , 出货量渗透率达到10% 。 2030年中国固态电池市场空间有望超过200亿元 。
【固态电池研究报告:锂电颠覆性革命】
推荐阅读
- 全系标配超6000mAh电池+百瓦快充 疑似一加Ace5/Pro或最快12月发布
- 为什么只有iPhone16 Pro采用金属钢电池,而16ProMax则不使用?
- 网传一加Ace 5最快12月发布:搭载6000mAh硅电池
- 如何打造一块不会爆炸的手机电池
- iPhone16系的电池为什么要用全钢壳包裹设计呢?
- 红米K80火力全开:2K屏+5880mAh电池,香饽饽预定
- 东风汽车携手华为,前瞻布局固态电池与新一代电子电气架构
- Windows 11新功能:任务管理器可以显示出固态硬盘的具体类型
- AirPods Pro 2 官方翻新版本上架丨金属外壳电池是 16 Pro 专属
- 华为Mate70系列揭秘:电池管理芯片+鸿蒙NEXT,配置也不弱
