
文章图片

文章图片

文章图片

文章图片
海口楼市松绑了!5月15日 , 海口市住建局发文 , 从人才落户1年限购、到5年限售、二套首付比例、新项目备案价等多维度全面调整了!
具体放松力度为:
一:人才落户即可买房;
二:首套贷款未结清时 , 二套首付比例从不低于70%调整为不低于50%;
三:一刀切限价 , 改为差别化定价 , 高端盘备案价有望上涨;
四:限售从证满5年 , 调整为购房合同备案满5年并取证 , 即可转让 。
全国楼市天天有松绑 , 每天都有人问 , 海南呢?原以为会从海口三亚以外城市的旅居房限购开始调 , 没想到 , 第一个放开的竟然是省会海口 。
楼姐这就上政策调整前后对比 , 大家看看力度有多大!现在关注海南楼Sir , 楼盘、市场、政策通通给你盘明白!
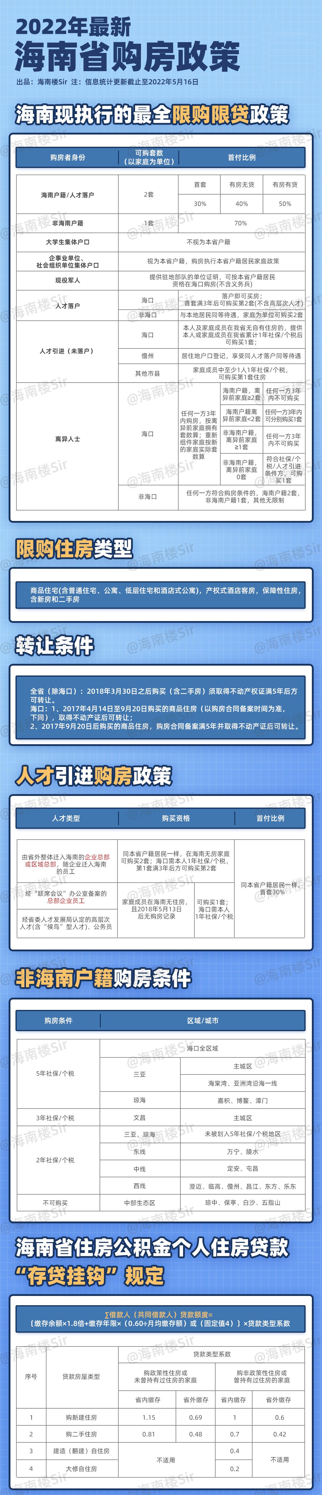
“限购”松动
海南自2018年4月初“进一步稳定房地产市场的通知”开始实施全域限购 , 非海南本省户籍 , 在海口、三亚、琼海买房 , 要求缴纳社保/个税5年 , 文昌3年 , 其他地区2年 , 中部4县禁止非当地户籍人员购买 。
同时 , 2018年4月以后个人/公司购买的住房 , 要求取得不动产权证满5年后方可转让 。
紧接着 , 海南为严厉限购政策打了补丁 , 那就是通过人才引进落户 , 可享受与海南省户籍同等待遇 , 也就是落户后即可买房 。
这一政策一直执行至今 , 不过海口市于2021年9月18日发文 , “落户人才需缴纳1年社保/个税才可购房;未落户的人才需2年社保/个税可购买一套住房 。 ”
以上是本次海口政策松动的背景 , 这次政策调整的第一条 , 就是“支持人才刚性住房需求” , 人才落户即可购房 , 未落户人才则将社保/个税2调1 。
如果说海口上一次限购升级 , 精准打击了带着学历来落户买房的购房客 , 那么这次政策调整 , 则是打开了落户即可购房的口子 , 海南全省再次同步 , 以人才为唯一门槛 , 全国范围内 , 只要符合人才引进标准的人 , 只要愿意落户海南 , 即落即买房 。
群内有网友现身说法 , 落户海口办理流程简单易操作 , 人不到海口都可以全程线上办理 , 一个月可完成落户 , 所以 , 限购不限人才 , 大家懂的 。
调整后 , 海南现行政策如下:
17300“限价”或成历史
海口新房“限价”也是从2018开始 , 相关部门口头传达 , 所有海口市区新房参考备案价不超过17300元/㎡ , 这个政策实属压房价的无奈之举 , 导致好地段价格上不去 , 偏远地区价格下不来 。
终于 , 这次有了“完善商品住房销售价格备案政策”的说法!官方将在管控房价过快上涨的前提下 , 根据项目实际情况 , 形成差别化的管控体系 , 该高的高 , 该低的低 , 一定程度上重新回归市场 。
今后 , 不夸张的说 , 海口新房价格将大洗牌 , 楼姐大胆推测 , 为了达到管控房价 , 不过快上涨 , 有些项目备案价高了 , 必然有些会更低!
相信所有购房者最期待的就是这一条赶紧落实 , 督促全海口项目重新提交备案价 , 结合“房地产开发企业要公开全部房源并明码标价”这一规定 , 彻底消灭指标费、装修费等等加价乱象 。
推荐阅读
- 购房置业|扬州楼市再出新政,松绑多点开花,是时候买房了
- 购房置业|宅基地“审批”或放开,农民自建房方便了,需满足4个条件
- 海口|假如亲戚想让你出钱帮他还房贷,再月月给你钱,这是否靠谱?
- 房产|速看!海口出台房产新政 限购及首付均有调整
- 购房置业|为实现买房梦男子辞掉月薪一万工作,花40万买300把共享椅,收入却只有2元
- 购房置业|房地产财经篇:房住不炒后,储蓄少,老百姓本该买房的钱去哪了?
- 购房置业|男友婚前买房欠了60万贷款不加名,女子自己贷款买房,男方:你太会算计人
- 北京市|高房价弊端显现,会出现这几种悲催结局,购房者要注意三条
- 卖家|5月起,有房产证的房子一旦出现5种情况,你的购房成本将节省20%!
- 合肥|合肥最受关注的滨湖中轴三盘最新消息,全合肥购房者都在关注着!
