
文章图片

文章图片

文章图片

昨天iPhone16系列正式发售 , iPhone16、iPhone16Plus、iPhone16Pro首日即破发!这在很多人的意料之中 。 毕竟这几款iPhone价格虚高 , 很多人表示6000多买个128GB的手机无法接受!如果你看上了这几款机器 , 可以稍微等一等 。 毕竟双11期间降幅会更大!iPhone16首日破发 , 但iPhone15Pro Max却依旧坚挺 , 销量暴涨 。 iPhone15Pro Max硬件更强、价格更合适、性价比更高 。
【iPhone16破发!老款旗舰iPhone15Pro Max却销量暴涨!】
这台iPhone15Pro Max就是网友买的二手机 , 我们买二手机的时候一定要认真验机 。 因为市面上不仅有原装机 , 还有很多问题机、翻新机 。 很多网友以为验机就是看验机报告 , 验机报告全绿就是原装机 。 其实并不是这样的 , 因为一是因为验机报告的数据不全 , 部分硬件即便更换也无法显示 。 二是验机报告的数据可以改 。 所以想要知道iPhone是否原装 , 还要看机器本身的硬件、功能、数据 。
该机充电口周围有轻微氧化掉漆现象 , 但机器没有任何问题 , 硬件原装无拆修、且功能正常(下方有验机教程) 。
从关于本机可以看到该机是M开头、CH/A结尾、内存是256GB 。 很多人以为M开头就是零售机 , 其实还有可能是资源机、权益机、黑机、监管机等等 。 CH/A则是国行版本 。 接下来我们先看看网友查询的整机报告 , 看看该机的原始数据是否正常 。 只有数据正常 , 才能再看硬件和功能 。 如果数据异常(比如ID机、黑机等等) , 果断退货 。
截图是这台iPhone15Pro Max的整机报告 , 可以看到该机是256GB、黑色 。 今年2月份激活的 , 还有155天保修 。 没有延保、不是官换机/官翻机/演示机/资源机/权益机/黑机/脏机、激活锁关闭(无隐藏ID)、无网络锁、零售机、国行、未送修、白名单等等 。 该机数据正常 。
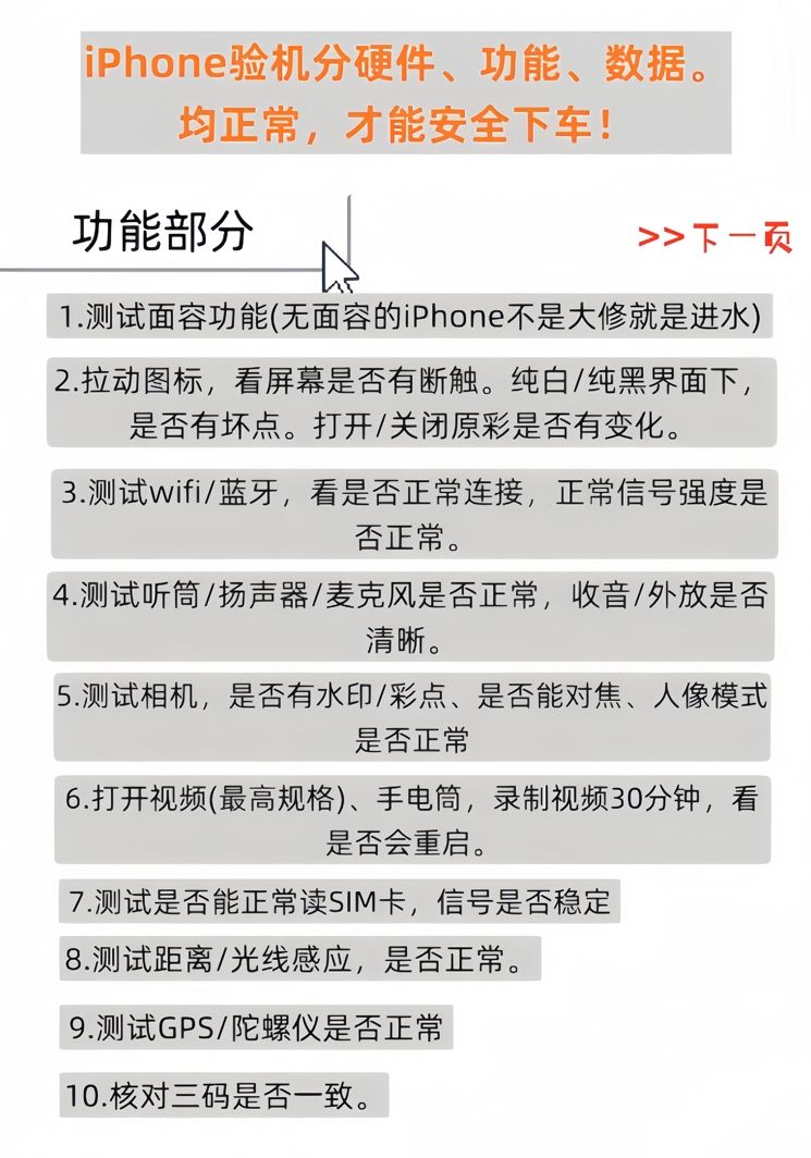
上图为iPhone硬件和功能验机教程 , 这台iPhone15Pro Max不仅数据正常 , 硬件和功能也没有任何问题 , 是一台原装无拆修的国行正品!
iPhone15Pro Max性价比很高 , 但市面上的翻新机也很多 。 所以我们买的时候一定要认真验机 , 不要被商家给忽悠了 。 如果发现异常 , 保留好证据后 , 果断退货!
推荐阅读
- iPhone16 Pro评测汇总:全面解析后,选择欲望却变低了!
- 苹果确认,中国销售的iPhone16,没有印度制造
- 围剿iPhone16,华为三大系列新机已准备好,nova13率先登场
- 最便宜折叠屏,售价仅2390元,还要什么iPhone16?
- iPhone16系列电池容量终于公开
- 缩水500万台!iPhone16破发,库克始料未及,外媒:中国不买了
- 苹果iPhone16何时发布 苹果iPhone16发布时间爆料
- iPhone16 Pro机型有哪些颜色 iPhone16 Pro颜色爆料
- 苹果iphone16什么时候上市 苹果iphone16上市时间介绍
- 卡西欧老款手表大全,卡西欧绝版手表有哪些
