补充|想要强身健体效果显著吗?那就在早餐补充更多的蛋白质!
文章来源:中国生物技术网

文章图片
昼夜节律是包括人类在内的哺乳动物普遍存在的内源性计时系统(生物钟) , 大约以24小时为一个周期 , 控制着机体一系列生物过程 , 包括激素分泌、代谢循环和对病原体的免疫保护 。 总之 , 昼夜节律是我们生命中不可分割的重要部分 。
同样不可分割的还有蛋白质 , 这些是由20种氨基酸组成的生物大分子化合物 , 是人与动植物赖以生存的基础营养素 。 蛋白质的英文单词“protein”来源于希腊语“proteios” , 意思就是“第一重要” 。
那蛋白质与昼夜节律之间存在什么联系呢?
近日 , 发表在《Cell Reports》上的一项研究中 , 来自日本早稻田大学领导的研究团队发现 , 同样是摄入蛋白质 , 对于增强肌肉功能而言 , 摄入时间不同 , 肌肉肥大(肌肉体积增大)的效果不同 。 早餐时蛋白质吃得多 , 肌肉肥大更显著 。
【补充|想要强身健体效果显著吗?那就在早餐补充更多的蛋白质!】
文章图片
该研究表明 , 在一天中恰当的时间摄入适量的蛋白质对强壮身体至关重要 , 并提出了一种类似“时间营养学”的概念 , 即什么时间吃 , 与吃什么和怎么吃同样重要 。 这意味着 , 饮食方式的简单改变可能是确保我们肌肉健康的关键 。

文章图片
众所周知 , 膳食蛋白质是我们身体蛋白质的来源 , 而支链氨基酸(BCAA)(如亮氨酸、异亮氨酸和缬氨酸)可以通过哺乳动物雷帕霉素靶点 , 即mTOR途径激活骨骼肌的合成 , 因此 , 它们对肌肉生长非常重要 。
此前对西方和亚洲国家饮食的调查显示 , 早餐期间的蛋白质摄入量通常较低 , 而且蛋白质在一天中各餐的分布是不同的 。 在人类和啮齿动物中 , 蛋白质摄入的分布与肌肉功能有关 , 如肌肉合成、握力和肌肉体积 。 还有研究表明 , 在早餐和午餐时补充蛋白质可以增加老年人的骨骼肌体积 。 因此 , 研究人员假设 , 不仅是蛋白质的摄入总量 , 而且其在各餐中的分布对肌肉生长也很重要 。
在这项研究中 , 研究人员调查了在一天中不同时间摄入蛋白质对肌肉的影响 。
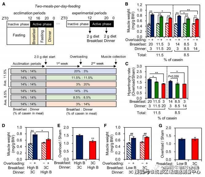
首先 , 他们每天给实验小鼠喂食两顿高(11.5%)或低(8.5%)蛋白质含量的食物 。
研究人员发现 , 与晚餐时摄入蛋白质的效果相比 , 早餐时摄入蛋白质会诱发肌肉肥大效应 , 即使摄入量较低 。 这是由评估小鼠腿部跖骨肌肉的诱导性肥大来确定的 。 具体而言 , 早餐喂食8.5%蛋白质的小鼠中 , 肌肉肥大程度比晚餐摄入11.5%蛋白质的小鼠增加了17% 。 他们还发现 , 在一天中较早摄入支链氨基酸(BCCA)会加速肌肉肥大 。

文章图片
为了证实这些效应与昼夜节律之间的联系 , 研究人员接下来设计了全身ClockΔ19基因突变或缺乏控制生物钟基因的肌肉特异性Bmal1基因敲除小鼠 。 他们对这些小鼠重复了饮食分配实验 , 但没有观察到类似的肌肉变化 , 这证实了在蛋白质摄入的情况下 , 昼夜节律参与了肌肉生长 。

文章图片
随后 , 为了验证他们的发现是否适用于人类 , 研究人员招募了60名老年女性志愿者 , 并将其分为两组 。 早餐蛋白组参与者习惯性地在早餐时摄入比晚餐时更高含量的蛋白质;晚餐蛋白组在晚餐摄入更高比例的蛋白质 。 各组之间的每日蛋白质总摄入量没有显著差异 , 并且在身高、体重、脂肪量、体重指数(BMI)、身体机能、饮食摄入和身体活动水平方面也没有显著差异 。
推荐阅读
- 小铺|零食小铺零食店:想要更高人气 需要做好这几点
- 补充|搅一搅、烙一烙,10分钟就好的早餐饼,有菜有蛋,营养全面又松软
- 补充|吃核桃补脑,那是早上吃好还是晚上吃好呢?很多人不了解
- 昆明|想要居住舒适,又想房子能升值,千万别选这5种
- 补充|明日大寒,记得给家人吃这菜,补充气血,最冷的时候不怕冷!
- 补充|教你“讨好”傲娇的肠胃 这份养胃大全请收好
- 补充|2021年最新版-10大猫咪零食推荐排行榜 06
- 补充|孕期早餐很重要,准妈妈要多吃这7种早餐,对妈妈和胎儿好处多多
- 虾皮|想要吃面饼不会做?菠菜虾皮厚蛋烧只需搅一搅和煎一煎,非常简单
- 补充|喝酸奶也有黄金时间!每天这个时间喝,效果会更好!
